Follow us
简体中文
ENGLISH
葡萄牙语
俄文
阿拉伯语
德文
首页
关于球友会平台
公司简介
服务范围
企业文化
荣誉证书
合作伙伴
员工风采
人力资源
产品中心
陆用发电机
高压发电机
球友会平台(中国)
特型定制发电机
短轴发电机
AVR介绍
技术研发
技术设备
质量保证
产品选型
应用方案
数据中心
通讯系统
矿山/工业
房地产
租赁市场
军工企业
发电站
养殖业
石油石化
其他
服务支持
技术支持
故障诊断
保修
常见问题
资料下载
新闻资讯
公司新闻
行业新闻
视频资讯
球友会平台(中国)
新闻资讯
公司新闻
行业新闻
视频资讯
首页
>
新闻资讯
> 公司新闻
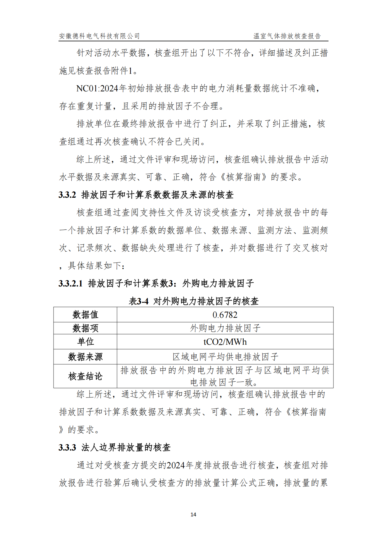
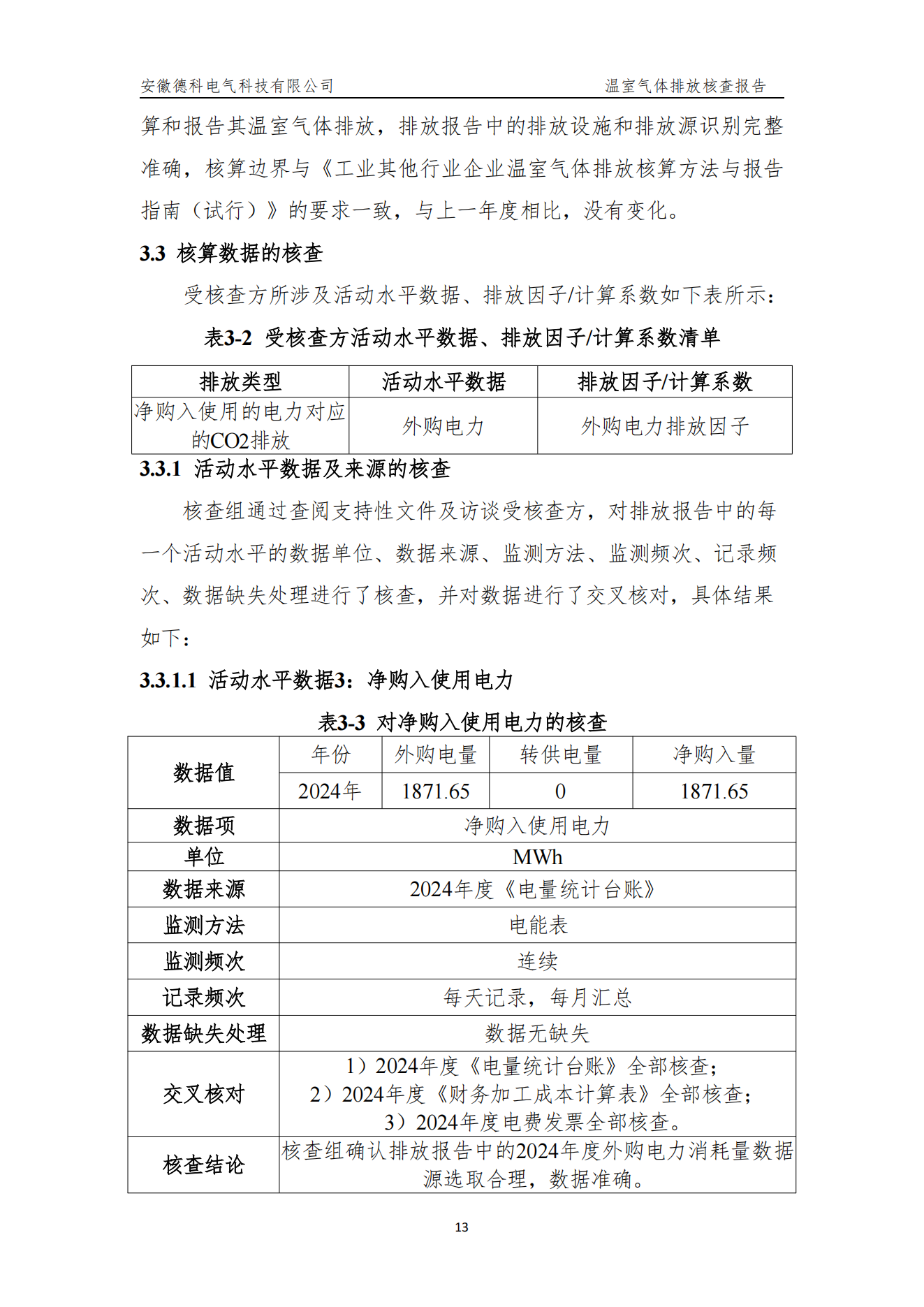
2024年球友会平台电气温室气体排放核查报告
发布时间: 2025-05-27 点击: 512
下一篇:
2024年球友会平台电气产品碳足迹评价报告
上一篇:
球友会平台邀您共襄2025年叶卡捷琳堡国际工业贸易展览会!
首页
关于球友会平台
公司简介
服务范围
企业文化
荣誉证书
合作伙伴
员工风采
人力资源
产品中心
陆用发电机
高压发电机
球友会平台(中国)
特型定制发电机
短轴发电机
AVR介绍
技术研发
技术设备
质量保证
产品选型
应用方案
数据中心
通讯系统
矿山/工业
房地产
租赁市场
军工企业
发电站
养殖业
石油石化
其他
服务支持
技术支持
故障诊断
保修
常见问题
资料下载
新闻资讯
公司新闻
行业新闻
视频资讯
球友会平台(中国)
语言选择:
简体中文
ENGLISH
葡萄牙语
俄文
阿拉伯语
德文
关于球友会平台
公司简介
服务范围
企业文化
荣誉证书
合作伙伴
员工风采
人力资源
产品中心
陆用发电机
高压发电机
球友会平台(中国)
特型定制发电机
短轴发电机
AVR介绍
技术研发
技术设备
质量保证
产品选型
应用方案
数据中心
通讯系统
矿山/工业
房地产
租赁市场
军工企业
发电站
养殖业
石油石化
其他
服务支持
技术支持
故障诊断
保修
常见问题
资料下载
新闻中心
公司新闻
行业新闻
视频资讯
400-880-5328
安徽合肥市庐江高新技术产业开发区苏河路9号 邮编:231500
COPYRIGHT © 2020 球友会平台
皖ICP备12012671号-1
发送
邮件
info@evotecpower.com
邮箱地址
服务
热线
400-880-5328
服务热线
关注
微信
球友会平台微信公众号
顶部
mk体育(中国)官方网站
|
乐动在线注册_乐动(中国)
|
开云手机平台_开云(中国)
|
开云网页版
|
万象城在线_万象城(中国)
|
三亿官方版网站登录入口
|
米兰官方注册_米兰官方(中国)
|
江南注册网(中国区)首页
|
九游游戏中心
|